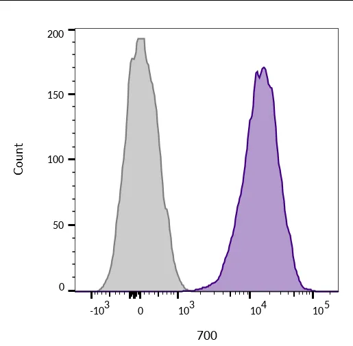
Anti-CD45 / LCA(2B11 + PD7/26), CF594 conjugate
CAT:
37-BNC940745-500
Size:
500 µL
This product is intended to Research Use Only. Not for Diagnostic or In Vivo Applications.
Price:
Ask
- Availability: 24/48H Stock Items & 2 to 6 Weeks non Stock Items.
- Dry Ice Shipment: No




















